Tom A Kadavil

Logo


NIT Calicut EEE


PGDPA in US CPA


IBM data science certificate

View My LinkedIn Profile

View My GitHub Profile

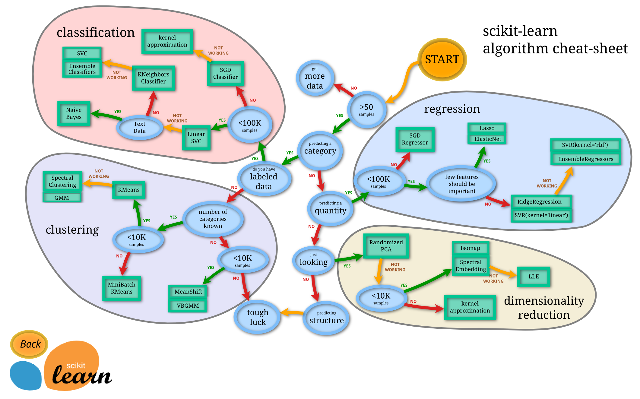
Data science

this is a broad field which is relevent for any kind of analytical work these days

AI is currently split into two main categories

brief level overview of what is data science